Cachas de madera?? nada mas facil...
RE: Cachas de madera?? nada mas facil...
Perfectas, las proximas aun te van a salir mejor, pero cuidado, esto engancha...(seran los vapores de la cola ?? )
A por el Air Bench Rest, te apuntas??
qkpmax@hotmail.com
qkpmax@hotmail.com
RE: Cachas de madera?? nada mas facil...
Añado un nuevo dato a la construccion de cachas/culatas de contrachapado:
No useis cola de contacto ni otras colas a base de neopreno para pegar las distintas laminas de madera, usad cola blanca de carpintero, la de toda la vida. Despues de hablar con distintos tecnicos de la madera (capinteros) me han contado que la cola blanca de carpintero sigue siendo el metodo numero 1 de pegar madera.
El porque? la cola blanca esta hecha con una base de agua, la cual es absorvida por la madera, y hace que la union entre la madera sea mucho mejor.
La cola de contacto es mejor para sustancias no porosas.
Ademas la cola blanca, cuando seca, queda transparente, se puede lijar, cortar etc y no deja marca...
Siento llegar tarde para los que habeis empezado algun proyecto con las cachas.
No useis cola de contacto ni otras colas a base de neopreno para pegar las distintas laminas de madera, usad cola blanca de carpintero, la de toda la vida. Despues de hablar con distintos tecnicos de la madera (capinteros) me han contado que la cola blanca de carpintero sigue siendo el metodo numero 1 de pegar madera.
El porque? la cola blanca esta hecha con una base de agua, la cual es absorvida por la madera, y hace que la union entre la madera sea mucho mejor.
La cola de contacto es mejor para sustancias no porosas.
Ademas la cola blanca, cuando seca, queda transparente, se puede lijar, cortar etc y no deja marca...
Siento llegar tarde para los que habeis empezado algun proyecto con las cachas.
A por el Air Bench Rest, te apuntas??
qkpmax@hotmail.com
qkpmax@hotmail.com
Re: Cachas de madera?? nada mas facil...
No logro visualizar las imágenes.
Gracias
Gracias
- manolosolo
- .50 Bmg

- Mensajes: 18011
- Registrado: 02 Ene 2009 06:01
- Ubicación: Galicia
- Contactar:
- Estado: Desconectado
Re: Cachas de madera?? nada mas facil...
Porque son de hace mas de doce años, y las fotos se han perdido por los distintos cambios de servidor web durante estos años.........
Saludos.
Saludos.
Re: Cachas de madera?? nada mas facil...
Ok, gracias. 

- manolosolo
- .50 Bmg

- Mensajes: 18011
- Registrado: 02 Ene 2009 06:01
- Ubicación: Galicia
- Contactar:
- Estado: Desconectado
Re: Cachas de madera?? nada mas facil...
En realidad, hacer una chambonada, y de madera super blanda, con un serrucho, una lima para madera, y unas lijas, con algo de maña, es fácil, ahora, hacer algo medianamente decente, de madera de algo calidad y dura, ya es algo bastante mas complicado..........
Saludos.
Saludos.
Re: Cachas de madera?? nada mas facil...
Bueno, ... hay otras alternativas...
Yo tambien pasé por la fase de coger madera blanda, lima, lija y todo lo demás, pasando por poner masilla a cachas "normales", etc... etc...
Hasta que vi que era un camino casi sin salida. El problema no es serrar y limar, el problema es saber lo que se está haciendo y porqué.
Así descubri que es importante el ángulo del eje de la cacha con el eje del cañón, que influye notablemente en la estabilidad, que es importante la distacia del lomo al gatillo, que influye notablemente en la comodidad y en poder acariciar el gatillo en lugar de tirar de el, y muchos otros detalles que quedan detrás de que las cachas queden "guais".
Ni que decir tiene las horas que he pasado estudiando los modelos de las top: Morini, FWB, Nill, walther,, etc.
Y, después, he pasado a diseñarme las mias propias a partir de esos diseños tratando de aprovechar el conocimiento existente.
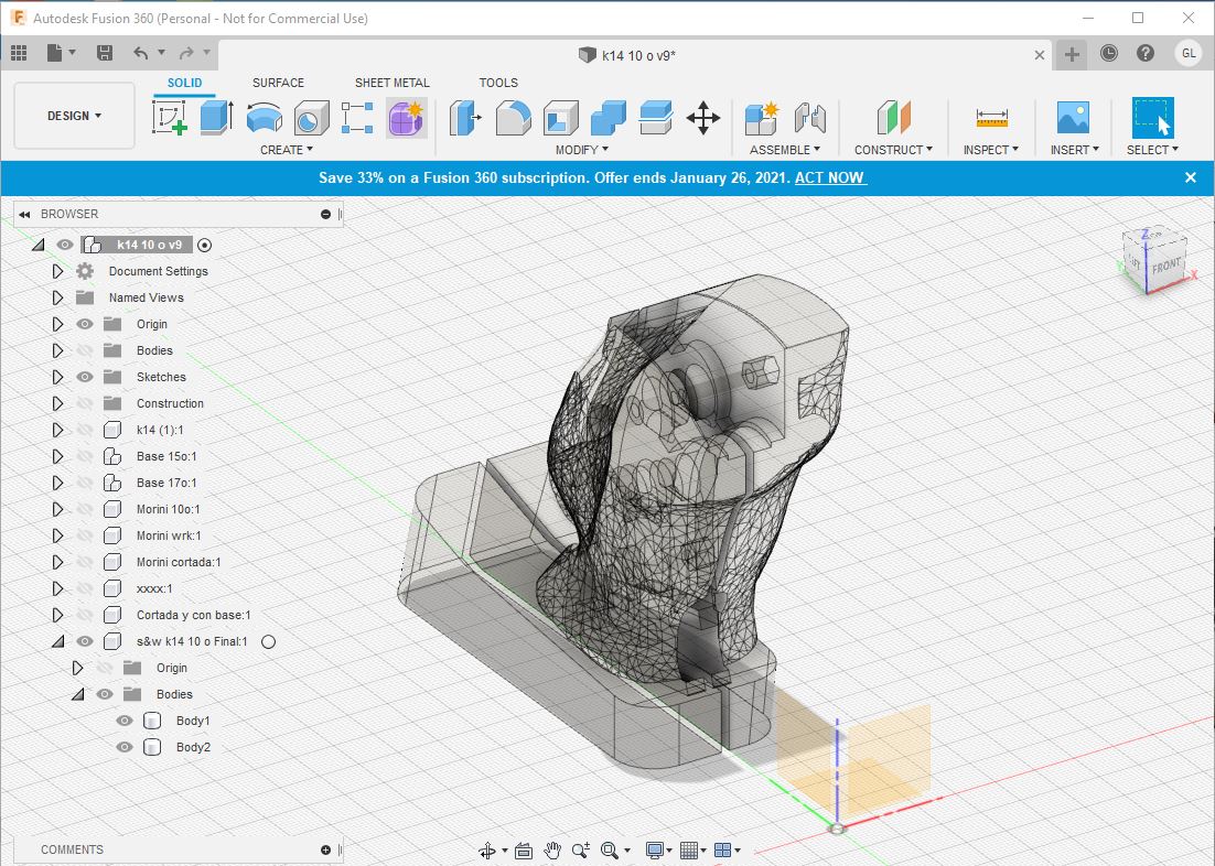
Os muestro la cacha diseñada para S&W K14.
Modelo 3d que he diseñado:
Cahas impresas en 3d por dentro:
Montadas:
Como se puede apreciar, el encaje del diseño con el armazón sencillo no ha sido, porque condiciona mucho.
Pero he llegado a un compromiso más que correcto.
La verdad es que se empuña muy bien, hecha a medida para mi mano (talla "M").
El siguiente paso (pendiente) es traspasar el diseño a madera, mediante una fresadora CNC.
La verdad es que la impresa 3D cumple más que bien con mis necesidades, por eso todavia no he hecho nada al respecto.
Yo tambien pasé por la fase de coger madera blanda, lima, lija y todo lo demás, pasando por poner masilla a cachas "normales", etc... etc...
Hasta que vi que era un camino casi sin salida. El problema no es serrar y limar, el problema es saber lo que se está haciendo y porqué.
Así descubri que es importante el ángulo del eje de la cacha con el eje del cañón, que influye notablemente en la estabilidad, que es importante la distacia del lomo al gatillo, que influye notablemente en la comodidad y en poder acariciar el gatillo en lugar de tirar de el, y muchos otros detalles que quedan detrás de que las cachas queden "guais".
Ni que decir tiene las horas que he pasado estudiando los modelos de las top: Morini, FWB, Nill, walther,, etc.
Y, después, he pasado a diseñarme las mias propias a partir de esos diseños tratando de aprovechar el conocimiento existente.
Os muestro la cacha diseñada para S&W K14.
Modelo 3d que he diseñado:
Cahas impresas en 3d por dentro:
Montadas:
Como se puede apreciar, el encaje del diseño con el armazón sencillo no ha sido, porque condiciona mucho.
Pero he llegado a un compromiso más que correcto.
La verdad es que se empuña muy bien, hecha a medida para mi mano (talla "M").
El siguiente paso (pendiente) es traspasar el diseño a madera, mediante una fresadora CNC.
La verdad es que la impresa 3D cumple más que bien con mis necesidades, por eso todavia no he hecho nada al respecto.
Re: Cachas de madera?? nada mas facil...
Hola. Madera muy dura no se de que árbol es Disco para cortar, Lima, lija y se acabo. Grado de dificultad, ninguna falta teñir y cera. Las fabriqué porque venían con unas para diestro la pistola es de ocasion y soy zurdo. Insisto en que estas cosas son fáciles solo ser un poco manitas.
Última edición por rarezas el 05 May 2021 16:14, editado 1 vez en total.
Re: Cachas de madera?? nada mas facil...
Añado foto trasera de otra cacha diseñada para mi Dan Wesson, donde se aprecia la forma adaptada al interior de la mano:
Y foto del empuñe:
El "arte" de diseñar cachas (que mejoren el arma, no al contrario) no es sencillo. Si lo fuera las venderian en alliexprés por cuatro chavos. Lo que sucede que de esto te das cuenta cuando llevas unas cuantas limadas y ves que no son mejoras sino empeoras de las que ya lleva el arma.
Bueno, todo esto para lo que pueda servir a los aficionados a hacer las cosas por uno mismo.
Saludos a todos
Y foto del empuñe:
El "arte" de diseñar cachas (que mejoren el arma, no al contrario) no es sencillo. Si lo fuera las venderian en alliexprés por cuatro chavos. Lo que sucede que de esto te das cuenta cuando llevas unas cuantas limadas y ves que no son mejoras sino empeoras de las que ya lleva el arma.
Bueno, todo esto para lo que pueda servir a los aficionados a hacer las cosas por uno mismo.
Saludos a todos
Re: Cachas de madera?? nada mas facil...
un poco manitas y resuelto, quien mejor que uno mismo, adaptando la madera a su propia mano.
Otro dia pondre otras anatomicas, naturalmente para mi mano, que viene siempre conmigo junto a la otra
Otro dia pondre otras anatomicas, naturalmente para mi mano, que viene siempre conmigo junto a la otra
- manolosolo
- .50 Bmg

- Mensajes: 18011
- Registrado: 02 Ene 2009 06:01
- Ubicación: Galicia
- Contactar:
- Estado: Desconectado
Re: Cachas de madera?? nada mas facil...
Bueno, pues ahí van las mías, que hice durante una temporada, y en una de las maderas mas caras, duras, y difíciles de trabajar que existen, la de cocobolo (Dalbergia), madera de venta controlada y regulada, sin contar las precauciones a tomar con su serrín extremadamente dañino e irritante, que produce unas enormes ampollas que tardan tres semanas en curar, casi nada...........
viewtopic.php?t=1007236
viewtopic.php?t=970625
Como curiosidad, algunas de las variedades de esta madera exótica, de gran densidad, NO flotan, se hunden en el agua........
Saludos.

viewtopic.php?t=1007236
viewtopic.php?t=970625
Como curiosidad, algunas de las variedades de esta madera exótica, de gran densidad, NO flotan, se hunden en el agua........
Saludos.

Última edición por manolosolo el 05 May 2021 18:27, editado 1 vez en total.
Re: Cachas de madera?? nada mas facil...
manolosolo escribió:Bueno, pues ahí van las mías, que hice durante una temporada, y en una de las maderas mas caras, duras, y difíciles de trabajar que existen, la de cocobolo (Dalbergia), madera de venta controlada y regulada, sin contar las precauciones a tomar con su serrín extremadamente dañino e irritante, que produce unas enormes ampollas que tardan tres semanas en curar, casi nada...........![]()
viewtopic.php?t=1007236
viewtopic.php?t=970625
Como curiosidad, algunas de estas variedades de esta madera exotica, de gran densidad, NO flotan, se hunden en el agua........![]()
Saludos.
Magnifico trabajo. ¿El segrinado y el grabado es hecho a mano?
- manolosolo
- .50 Bmg

- Mensajes: 18011
- Registrado: 02 Ene 2009 06:01
- Ubicación: Galicia
- Contactar:
- Estado: Desconectado
Re: Cachas de madera?? nada mas facil...
Si, línea a línea, a puro pulso, y con la paciencia del santo Job......
El grabado de emblemas y marcas, es por laser, primero el grabado, y luego el segrinado a mano.
Saludos.

Saludos.

Re: Cachas de madera?? nada mas facil...
manolosolo escribió:Si, línea a línea, a puro pulso, y con la paciencia del santo Job......El grabado de emblemas y marcas, es por laser, primero el grabado, y luego el segrinado a mano.
Saludos.

- non_fuyades
- .300 Win Mag

- Mensajes: 1189
- Registrado: 30 Jun 2020 20:54
- Ubicación: Aljaferia Bonica
- Contactar:
- Estado: Desconectado
Re: Cachas de madera?? nada mas facil...
Preciosas esas de cocobolo.
Es una madera que me encanta. Junto con la ojo serpiente para cabos de cuchillos son espectaculares.
Es una madera que me encanta. Junto con la ojo serpiente para cabos de cuchillos son espectaculares.
- manolosolo
- .50 Bmg

- Mensajes: 18011
- Registrado: 02 Ene 2009 06:01
- Ubicación: Galicia
- Contactar:
- Estado: Desconectado
Re: Cachas de madera?? nada mas facil...
Si, el cocobolo tiene un veteado espectacular, sobre todo el rojo, junto con la snakewood, son las mas usadas en instrumentos musicales de cuerda, de los de alta gama.......
Saludos.
Saludos.
Re: Cachas de madera?? nada mas facil...
Hola amigos:
Voy a poner mi último trabajo para una GSP y os comento...
_ Fácil no es, al menos la primera (luego ya las haces con suma rapidez)
_ "no coso para fuera..." es decir no hago cachas mas que para mis pistolas y no soy un profesional.
_ Lo mas importante, no es hacer la cacha (esa es la parte fácil con un poco de habilidad en trabajar la madera) lo mas importante es, una vez cuasi terminada, hacer los retoques necesarios EN LAS ZONAS ADECUADAS (esta es la clave) para que al subir el arma, el punto entra en el alza SIEMPRE; es decir si levantas el arma con los ojos cerrados y abres después de unos segundos, el punto esta perfectamente alineado en el alza... siempre y sistemáticamente... esta es la clave.
_Este sistema también vale para ajustar cualquier cacha comercial o artesanal de tipo "anatómico" (las de una parabellum no es el caso)
PD: Si alguno necesita mas info sobre esto que me lo diga
Un saludo. Tigre 44-40
Voy a poner mi último trabajo para una GSP y os comento...
_ Fácil no es, al menos la primera (luego ya las haces con suma rapidez)
_ "no coso para fuera..." es decir no hago cachas mas que para mis pistolas y no soy un profesional.
_ Lo mas importante, no es hacer la cacha (esa es la parte fácil con un poco de habilidad en trabajar la madera) lo mas importante es, una vez cuasi terminada, hacer los retoques necesarios EN LAS ZONAS ADECUADAS (esta es la clave) para que al subir el arma, el punto entra en el alza SIEMPRE; es decir si levantas el arma con los ojos cerrados y abres después de unos segundos, el punto esta perfectamente alineado en el alza... siempre y sistemáticamente... esta es la clave.
_Este sistema también vale para ajustar cualquier cacha comercial o artesanal de tipo "anatómico" (las de una parabellum no es el caso)
PD: Si alguno necesita mas info sobre esto que me lo diga
Un saludo. Tigre 44-40
¡Por España!
y el que quiera defenderla,
honrado muera.
Y el que traidor la abandone,
no tenga quien le perdone,
ni en Tierra Santa cobijo,
ni una cruz en sus despojos,
ni las manos de un buen hijo
para cerrarle los ojos.
y el que quiera defenderla,
honrado muera.
Y el que traidor la abandone,
no tenga quien le perdone,
ni en Tierra Santa cobijo,
ni una cruz en sus despojos,
ni las manos de un buen hijo
para cerrarle los ojos.
- manolosolo
- .50 Bmg

- Mensajes: 18011
- Registrado: 02 Ene 2009 06:01
- Ubicación: Galicia
- Contactar:
- Estado: Desconectado
Re: Cachas de madera?? nada mas facil...
Hay que darle mas punteado, para mi gusto estético........
Mas cómodo, rapido y fácil, con una Dremel......
Magnifico trabajo.........

Magnifico trabajo.........

¿Quién está conectado?
Usuarios navegando por este Foro: No hay usuarios registrados visitando el Foro y 51 invitados


